Instance Verification Kit (IVK)
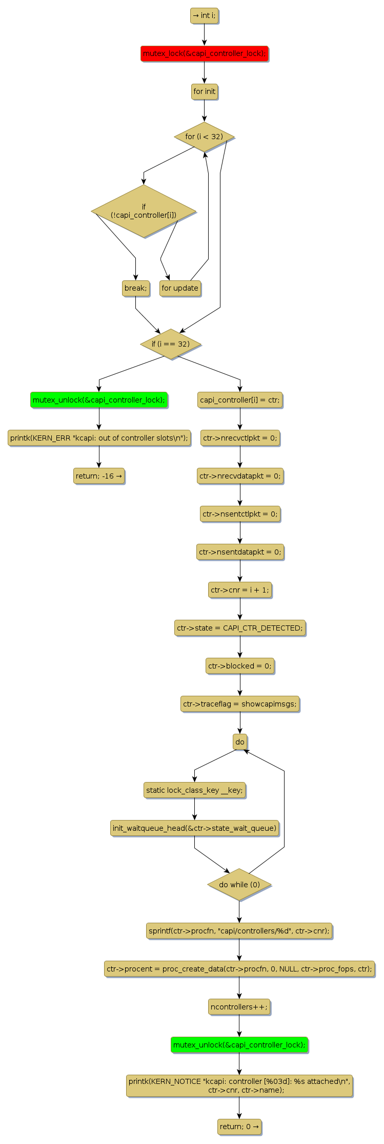
mutex lock @ [11946+34+/linux-3.19-rc1/drivers/isdn/capi/kcapi.c]
Instance Signature: capi_controller_lock
|
The Matching Pair Graph:
|
|
Function Name
|
Control Flow Graph (CFG)
|
Events Flow Graph (EFG)
|
Source Correspondence
|
|
attach_capi_ctr
|
|
|
[11896+15+/linux-3.19-rc1/drivers/isdn/capi/kcapi.c]
|